image 714.png

Bread - Voice of Customer Microsite

Bread Financial - Voice of Customer Microsite

The Voice of Customer microsite is a single paged microsite that our users are redirected to when they finish filling out a survey.

My role: Product Designer

Deliverables: User Flow, Wireframes, High fidelity wireframes

Tools Used: Figma

Timeline: January 2024 to February 2024

Collaborators: Meredith Cannon - Senior VP of Customer Experience

Angela Risacher - Senior Product Manager

Natalie Knoth - Lead Content Designer


The Challenge

Angela and Meredith reached out about a new project. This project would entail redirecting our customers to a microsite promoting three core products after finishing our survey.


The Approach

Since this was a single paged microsite intended to promote our core three products, I began doing some competitive research. I couldn’t particularly find any other financial apps that redirect users to a product page after completing a survey on their site, so I began looking of other product pages and how these companies had their designs laid out.


The Vision

I wanted something that encompassed our Bread branding with Bauhaus elements, as well as being short enough to grab the user’s attention on first glance.


Competitive Analysis

Framework

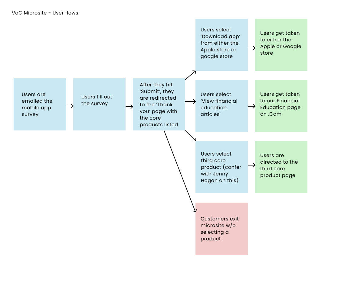
Before starting on designs, I wanted to ensure that I understood how the ideal user flow would look like for our microsite, including entry points.

Lo-Fi Wireframes

First round of designs

Using current components, I had created the first designs for desktop and mobile web.


Second round of designs

Based off the first round of feedback, the focus was on promoting our mobile app, so I moved that component up to be the first promotion.


Final designs

While working with the content designer, we had decided that we would promote our mobile app in the hero section and remove of mobile tile app component to reduce redundancy.


Conclusion

A fun and short project to work on!